Фамилия: Хаджимба (Ҳаџьымба)
Субэтнос: Абхаз (Абжуец)
Населенный пункт: Арасадзых (Арасаӡыхь)
Гаплогруппа: R1a >> Z93 >> Y217811
Обсуждение результатов в чате (https://t.me/cdna_chat) нашего телеграмм-канала (https://t.me/CDNA_p).
История
Протестированный принадлежит к абхазской крестьянской (анхаҩы) фамилии Хаджимба (Ҳаџьымба) из села Арасадзых (Арасаӡыхь). Место проживания этой фамилии в Арасадзыхе носит название Хаджимкыт (Ҳаџьымқыҭ). Согласно их фамильным преданиям, предки этой фамилии вышли в древние времена из Черкесии (Зыхәны) и пришли в Абхазию вместе с фамилиями Шумения (Шәманиа) и Шагудж (Шагәыџь). При этом Джумка Папович Хаджимба дополняет эту историю: «В Арасадзых Хаджимба попали из Псху, а в древности они жили за хребтом (Нхыҵ).» Условно фамилию можно разделить на несколько ветвей: Баҭаҟәа-иԥацәа, Аслангьери-иԥацәа, Димаҭ-иԥацәа и Пашә-иԥацәа. Встречается также среди абхазской диаспоры Турции в селе Члоу (Ҷлоу), где проживают выходцы из абхазских сел Члоу и Отап, а также окрестных абжуйских селений. Среди абхазов арестованных в конце 19 в. упомянуты два представителя этой фамилии: Ҳаџьымба Сааҭ Кәаблахә-иԥа 1866 г.р. и Ҳаџьымба Ӡәаӡәала Аслангьери-иԥа 1871 г.р. Стоит также добавить, что данный результат также обнаружен у ветви у четвертого президента Абхазии Хаджимба Рауль Джумковича (Ҳаџьымба Рауль Џьумка-иԥа).

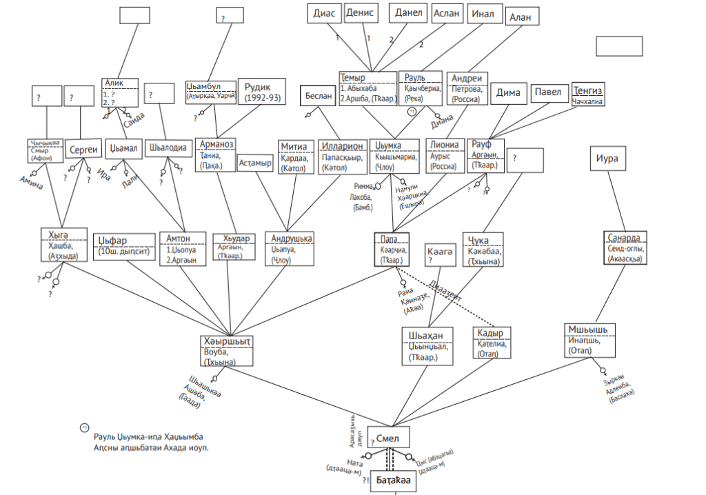
Родословная Р.Д.Хаджимба (абиԥара Баҭаҟәа-иԥацәа).
Тамга

Уникальная Y-хромосома
Y-хромосома уникальна тем, что передается строго по отцовской линии, что позволяет проследить историю мужской линии на протяжении многих поколений.
Глубокие (полногеномные) тесты позволяют получить наиболее подробную информацию о генетической линии. Если вы хотите получить максимум информации, рекомендуется сразу делать глубокий тест.
Исследование 37 и более маркеров позволяет провести сравнение с результатами тестов других участников и предсказать более глубокую линию происхождения. Эти тесты заметно дешевле, но и информацию дают намного меньше.
Важно отметить, что цель данного исследования не в определении национальности. Однако его результаты могут показать, насколько выявленные генетические линии характерны для конкретных регионов и, возможно, этносов.
В ходе анализа была определена гаплогруппа и более глубокий субклад. Эта информация помогает понять, к какой древней линии человечества принадлежит исследуемый образец.
Далее в публикации вы найдете подробную информацию о выявленной гаплогруппе, ее распространении, а также о возможных генетических связях с другими протестированными участниками проекта.
Для тех, кто хочет глубже разобраться в основах ДНК-генеалогии, на нашем сайте есть дополнительные образовательные материалы. Основные ссылки на эти материалы вы можете найти чуть ниже в этой публикации.
Также обратите внимание на ссылки на наши социальные сети. Нажав на них, вы можете подписаться и быть в курсе последних новостей проекта. Если у вас возникнут вопросы, наиболее оперативно вам ответят в нашем телеграм-чате.
- Рекомендуем посмотреть выступление Александра Ракитько. Примерно часовое выступление на тему Y-ДНК тестов. Ссылка на видео.
- Был ли у человечества один общий предок? // Дробышевский. Человек разумный
- ДНК-генеалогия как путешествие к истокам
- Термины и определения
- Гаплогруппа
- Как читать Y-древо
- Методика маркерного анализа
- Подробнее о древе Yfull
- Чем отличаются тесты Y хромосомы?
- Часто задаваемые вопросы
- Список протестированных фамилий
- Как заказать ДНК тест?
Помощь в развитии проекта

Помощь в развитии проекта
Ссылка на сбор
Гаплогруппа и субклад
Сделан BIG-Y в FTDNA
Выявлена гаплогруппа R1a-Z93, субклад Y217811


На основе китайского древа Ytree возраст между двумя Хаджимба ~490 лет.
На более мелкой дистанции (~250 лет) результат анонимного кабардинца (научный тест).
Распространению R1a-Z93 на Кавказе способствовали иранские (скифо-сарматы) и тюркские племена.

В самой же ветви сдавшего присутствует несколько палеообразцов, в частности:
— Унетицкая культура (~3000 лет)
— захоронение сармата из Венгрии (3-4 века)
— Мазунинская культура (5 век)
STR Match Finder
Видеоинструкция к STR Match Finder
STR Match Finder — это еще один полезный онлайн-инструмент для ДНК-генеалогии, который позволяет находить близких родственников по мужской линии на основе сравнения STR-маркеров Y-хромосомы. Он особенно актуален для тех, кто еще не сделал глубокий SNP-тест (BigY или аналоги), но хочет найти потенциальных родственников среди протестированных из той же популяции или гаплогруппы.
Поиск STR-совпадений в базе STR Match Finder помогает найти потенциальных родственников по мужской линии среди других протестированных из той же популяции. Мерой близости при этом служит генетическая дистанция, зависящая от числа мутационных различий
Y37

Без CDY&DYS464

Ближайшим к Хаджимба на маркерах является Шумения. На более дальней дистанции адыги Хавпачевы, абхазы Цишба, сваны Кванчиани, несколько арабов и европейцев (все на уровне 3100 лет).
Статистика проекта
По ссылке вы можете познакомится со статистикой. Сколько всего протестировано, информация по субэтносам, гаплогруппа итд.
